河南省教育人才学会
首页 > 人才服务 > 教师求职招聘
新乡医学院三全学院招聘公告


一、学校简介


新乡医学院三全学院于2003年获批举办,同年12月份,被教育部确认为独立学院。2009年2月,新乡医学院与上海宇美企业管理有限公司签订合作办学协议,推动学校发展迈入新阶段。


学校推行“书院+院系”的“双院制”全新育人模式。目前设有基础医学院、护理学院等16个专业院(部),仁智、羲和等6个住宿制书院。现有全日制本科(含专升本)、专科2个办学层次,26个本科专业及方向、13个专科专业,涵盖医、管、理、工、文5个学科领域。学校现有两个校区,分别位于新乡市区和平原示范区。学校秉承“全面适应社会需求,全面实施素质教育,全面培育医学英才”的办学指导思想,坚持“建设地方性、高水平、有特色、应用型的新型高等医学院校”的发展目标,坚定“转型发展、内涵发展、特色发展”的中期发展战略,紧握“健康中国”“健康中原”战略与教育领域综合改革的重要机遇,积极为地方经济社会发展提供人才保障和智力支持。办学十九年来,先后培养了5.6万名优秀毕业生,已逐步成长为一所特色鲜明、优势突出的新型医学高等院校。近年来,为加快各项事业持续稳步发展,学校大力实施人才强校战略,诚邀海内外各类人才共谋发展。


二、招聘岗位

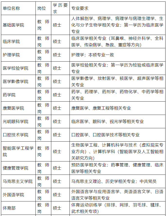
图片


三、福利待遇

学校实行聘任制,按新乡市的相关规定缴纳公积金和社会保险(五险一金)。薪资结构包括基本工资、奖励绩效、课时费、辅导员津贴等。享受带薪年假、法定公休、绩效奖励、全勤奖、过节福利、餐补等福利。入职后提供公寓一套(一室一厅或两室一厅)。


基本条件:身体健康(符合高校教师资格证申请人员体格检查标准)、品德优良、诚信正直,具备扎实的理论基础和专业素养,具有良好的沟通能力及语言表达能力,普通话达到二级乙等以上水平。


四、报名方式

简历、应聘信息登记表和支撑材料三项内容发送至邮箱:HRdepartment@sqmc.edu.cn

注:1.邮件主题和个人简历,请统一命名为:“应聘岗位(是否可调剂)-最高学历-专业-学校-姓名”(请务必按照格式正确填写,勿重复投递);

2.个人支撑材料需包括:身份证、第一学历至最高学历毕业证书、学位证、学历验证报告、职称/技能证书等,以上材料请(由上到下)扫描至PDF文档发送。


五、联系方式

联系人:杨老师      

联系电话:0373-7375827