河南省教育人才学会
首页 > 人才服务 > 教师求职招聘
郑州通信科技中等专业学校教职工招聘

来源:郑州通信科技中等专业学校


郑州通信科技中等专业学校,是经郑州市教育局2008年批准成立的一所全日制中等专业学校,招代码:351。学校坐落于河南省郑州市红松路260号。学校以“崇德远志,求真务实”为校训,秉持“技能为本,学以应用”的教育理念,探索中国特色学徒制,打造国家职业教育创新发展高地,推动技能社会建设,以服务河南省产业发展和地方经济建设为宗旨,致力于创建河南省内新型职业类学校,打造省内职业教育特色品牌学校。
学校坚持“普职融通、产教融合、校企合作”的办学模式,以升学为主导,建立完善升学路径。疏通专科,职教本科联合培养。就业实训与企业开展深度合作,联合制订人才培养标准与方案,实现教学现场与工作现场相结合,开设有通信工程系、经济管理系、护理系、艺术教育系、烹饪系。

一、招聘条件

1. 拥护中国共产党领导,热爱教育事业,遵纪守法,爱岗敬业,甘于奉献,身体健康。

2. 品德良好,责任心强。具有团队协作精神,服从学校工作安排,热爱教育事业,具备较强的专业技能水平。

3. 本科及以上学历,应往届毕业生均可,有工作经验者优先,中共党员优先。

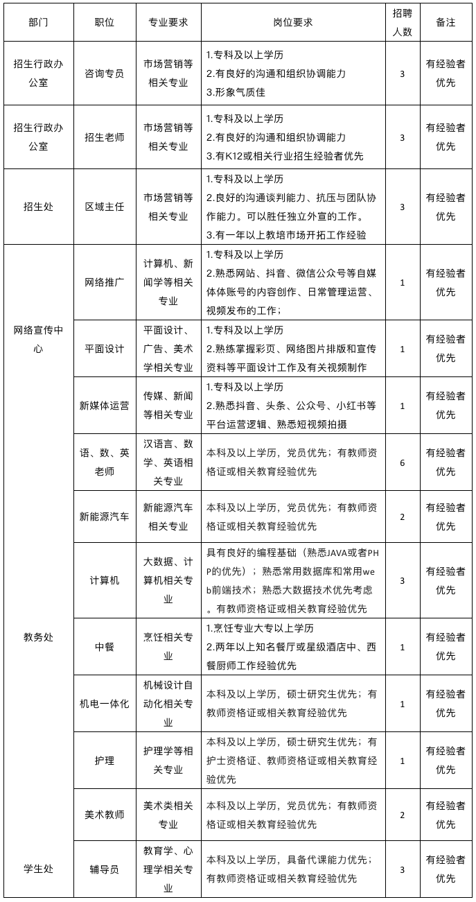
二、招聘岗位

图片

三、薪资待遇

1. 试用期3-6个月,转正之后签订正式劳动合同。

2. 提供具有市场竞争力的薪酬、全勤奖、工龄奖、绩效、岗位津贴、五险、节日福利、生日福利、员工宿舍、餐补、话费补助、交通补助、单双轮休、法定节假日带薪休假等。

四、招聘程序

1. 报名方式:通过电子邮件方式在网上报名邮箱地址:1048517761@qq.com

2.报名要求:

(1)报名时请在邮件主题中注明毕业院校、姓名、所学专业、报名岗位(格式为: XX大学+张某某+XX专业+XX岗位)

(2)报名所需材料个人简历、身份证、毕业证书、学位证书、学信网学历在线验证报告电子版、教师岗需提供教师资格证证书等。以上报名所需材料经压缩后以同一邮件的另一附件形式发送至报名邮箱。

3. 资格初审:报名成功之后对报名人员进行线上资格初审,电话、邮件或短信通知通过资格初审的人员参加面试。

4. 面试:面试时请携带本人身份证、学历原件等相关材料,面试时间、地点以面试通知为准。面试将采取面试+复试的形式,主要考核应聘者的语言表达能力、综合分析能力、责任感与进取心、应变能力、仪表气质等方面的综合素质。面试教师岗位者需准备10-15分钟试讲,课件及试讲内容自备。

五、联系方式

咨询邮箱:1048517761@qq.com

联系方式:轩老师 15188384117

学校地址:郑州市中原区红松路与文竹西路交叉口郑州通信科技中等专业学校

六、注意事项

1. 资格复审及面试等环节将依据相关工作要求进行安排,时间待定,请报名人员等候电话、邮件、短信通知。

2.资格审查贯穿招聘工作全过程。一旦发现有应聘者提供虚假、伪造、编造有关证件、材料、信息骗取考试资格的,以及在面试中作弊的,一经查实,取消录用资格。