河南省教育人才学会
首页 > 人才服务 > 教师求职招聘
郑州科技学院2023年度招聘工作人员

来源:郑州科技学院


郑州科技学院创建于1988年,2001年实施专科学历教育,2008年升格为普通本科高校。建校三十五年来,为社会培养和输送了20余万名高素质应用型人才。2015年,接受并顺利通过教育部本科教学工作合格评估。2021年,学校被批准为“河南省硕士学位授予重点立项培育建设单位”。

学校在校生3.8万余人,总建筑面积72万多平方米,纸质图书300多万册,电子图书90多万种。学校科研成果丰硕,科技创新卓有成效,围绕培养高素质应用型人才的实际,不断加大实践平台建设的投入力度,搭建了由实验中心、工程训练中心、科教中心、众创中心组成的四大实践平台。目前,学校拥有各类实验室170余个,实训车间12个。

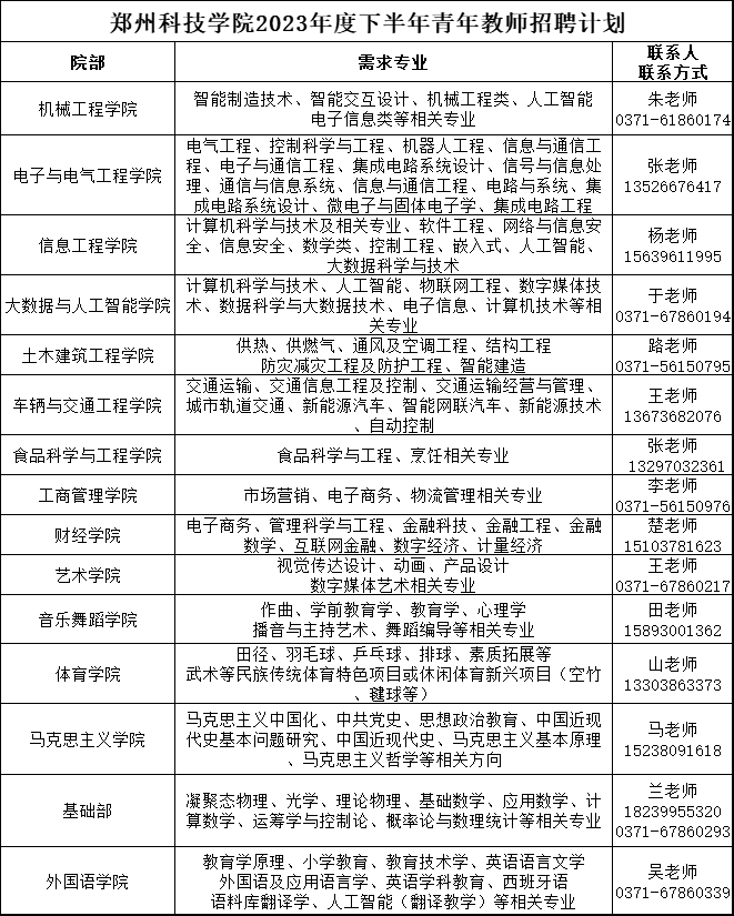
一、招聘计划

图片

二、招聘要求

(一)基本条件

1.普通高等教育硕士研究生并取得硕士学位,且第一学历为普通高等教育本科毕业并获得学士学位。

2.英语通过国家四级。

3.普通话二级乙等及以上。

4.具有高校教学经历、行业企业工作经历或中级以上职称的优先。

(二)有下列情况者不得报考

1.曾因犯罪受过刑事处罚的人员。

2.尚未解除党纪、政纪处分或正在接受纪律审查的人员。

3.涉嫌违法犯罪正在接受司法调查尚未做出结论的人员。

4.曾在招聘考试中被认定有舞弊等严重违反招聘纪律的人员。

5.其他不符合招聘单位有关要求的人员。

三、福利待遇

(一)学校提供有竞争力的薪资待遇。

(二)学校为专职教职员工缴纳五险一金,提供餐饮补贴、节日礼品(金)、年终绩效奖金、体检等福利,并可办理落户郑州。

(三)引进的人才在享受学校相关待遇的同时若符合"智汇郑州"人才工程的补助条件,则可享受每月1000-1500元生活补贴及5-10万元的购房补贴。

(四)市内班车通勤,寒暑假带薪。

四、报名方式

(一)应聘材料

1.个人简历。

2.本科、硕士毕业证、学位证原件、扫描件;专业技术职务等证书原件、扫描件;本科、硕士学信网学历注册备案表(有效期内)。

3.科研项目、论文、论著及获奖情况等能证明自己水平或能力的材料。

4.资格审查贯穿招聘全部流程,任何环节发现有伪造、提供虚假材料或隐瞒真实情况的,我校随时取消招聘或录用资格。

(二)联系方式

简历邮件发送至邮箱:rsc@zit.edu.cn

邮件要求:应聘部门+姓名+性别+专业+手机号
联系电话:0371-67860020    0371-67860352

更多招聘请关注郑州科技学院人事处网站http://www.zit.edu.cn/

通讯地址:河南省郑州市二七区马寨经济开发区学院路1号 郑州科技学院人事处

五、温馨提示

(一)我校对收到的简历进行筛选和资格审查后,初审合格后将会邮件或者电话通知应聘者,到校参加面试、试讲和复试,请及时关注邮箱及电话。

(二)本次招聘不收取任何费用,谨防上当受骗!

(三)本次招聘时间截止至2023年8月20日。